Latent Dirichlet Allocation

Latent Dirichlet Allocation

Secondaire Bruyant

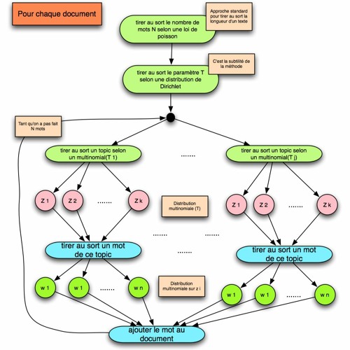
Latent Dirichlet Allocation is an example of a topic model and belongs to the machine learning field and in a wider sense to the artificial intelligence field. The latent Dirichlet allocation (LDA) is a generative statis…

Recent comments

  • Secondaire Bruyant

    I was reading a paper on my son's desk on Latent Dirichlet A…

Avatar

Related tracks

See all