Timor-Leste's Digital Crossroads Cracking the E-Commerce Code

Timor-Leste's Digital Crossroads Cracking the E-Commerce Code

Momenul Ahmad

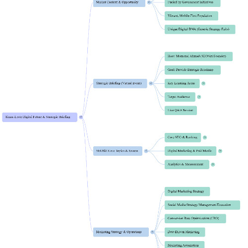
Welcome to the Deep Dive. Today, we're cutting through the noise to deliver a strategic briefing on one of Southeast Asia's most compelling, yet largely untapped, growth stories: the digital future of Timor-Leste.

This …

Related tracks